Skip to main content

Appendix

Amount Columns and Decimal Shifting Rules

Currency Decimal Shifting

Within JD Edwards databases, every number is stored as an integer with a corresponding value that represents the number of decimal places by which to shift it. This means that 100.10 is stored as 10010. In Hubble, when we define the type of Amount Column, we also determine the currency decimal shifting.

When defining amount columns in a custom template or inquiry, choosing the settings of Amount (Domestic) or Amount (Foreign) determine how the currency-based decimal shifting is performed.

For Domestic Currency Decimal Shifting, we select the company field on which the currency will be based. The number of decimal places is determined by the company currency code defined in the Company Constants table (F0010) and the number of decimal places for that currency code defined in the Currency Codes table (F0013). If no other option is selected, the default currency decimal setting of 2 will be used.


For Foreign Currency Decimal Shifting, we select the Currency Code - Base or the Currency Code - From

field on which the currency will be based. However, if there is a ledger type override specified (Table

F0025 for E1 and F0005 World); the decimal shift will be determined by the Ledger Type (LT/ F0025 or F0005), Currency Code (CRCX/F0025 or F0005) and the Display Decimals (CDEC/F0013) combination.

Non-Currency Amount Decimal Shifting will use the Data Dictionary to determine how the quantities or hours display.

Default Number of Decimals Rules

The default number of decimals rules for F0911 GLAA field vs other amount fields are described below:

For the F0911 GLAA Field

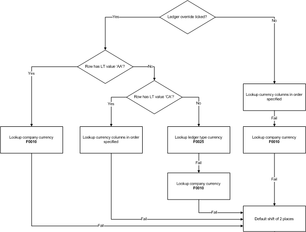
First, you must see if the Ledger Type Override is checked. From there, follow the Yes/No paths as to when the lookup tables and the selected currency columns in the Foreign Currency Columns dialog are used.


  • Lookup currency columns in order specified - The columns selected in the right panel of the Foreign Currency Columns dialog.
  • Lookup company currency - The F0010 table provides a relationship between company (CCCO column) and currency (CCCRCD).
  • Lookup ledger type - The F0025 table provides a relationship between ledger type (LHLT column) and currency (LHCRCX).

Measures other than the F0911 GLAA field

For all measures other than the GLAA field in the F0911, different rules are followed. First, you must see if the Ledger Type Override is checked. From there, follow the Yes/No paths shown in the following flow.


  • Lookup currency columns in order specified - The columns selected in the right panel of the Foreign Currency Columns dialog.
  • Lookup company currency - The F0010 table provides a relationship between company (CCCO column) and currency (CCCRCD).
  • Lookup ledger type - The F0025 table provides a relationship between ledger type (LHLT column) and currency (LHCRCX).